82d9a93bfb32316a2c65c2fe850d4907f4cbbaae
Bump postgresql from 42.3.7 to 42.3.8 in /litmus-liquibase
Merge pull request #24 from medici/dependabot/maven/litmus-liquibase/org.postgresql-postgresql-42.3.8
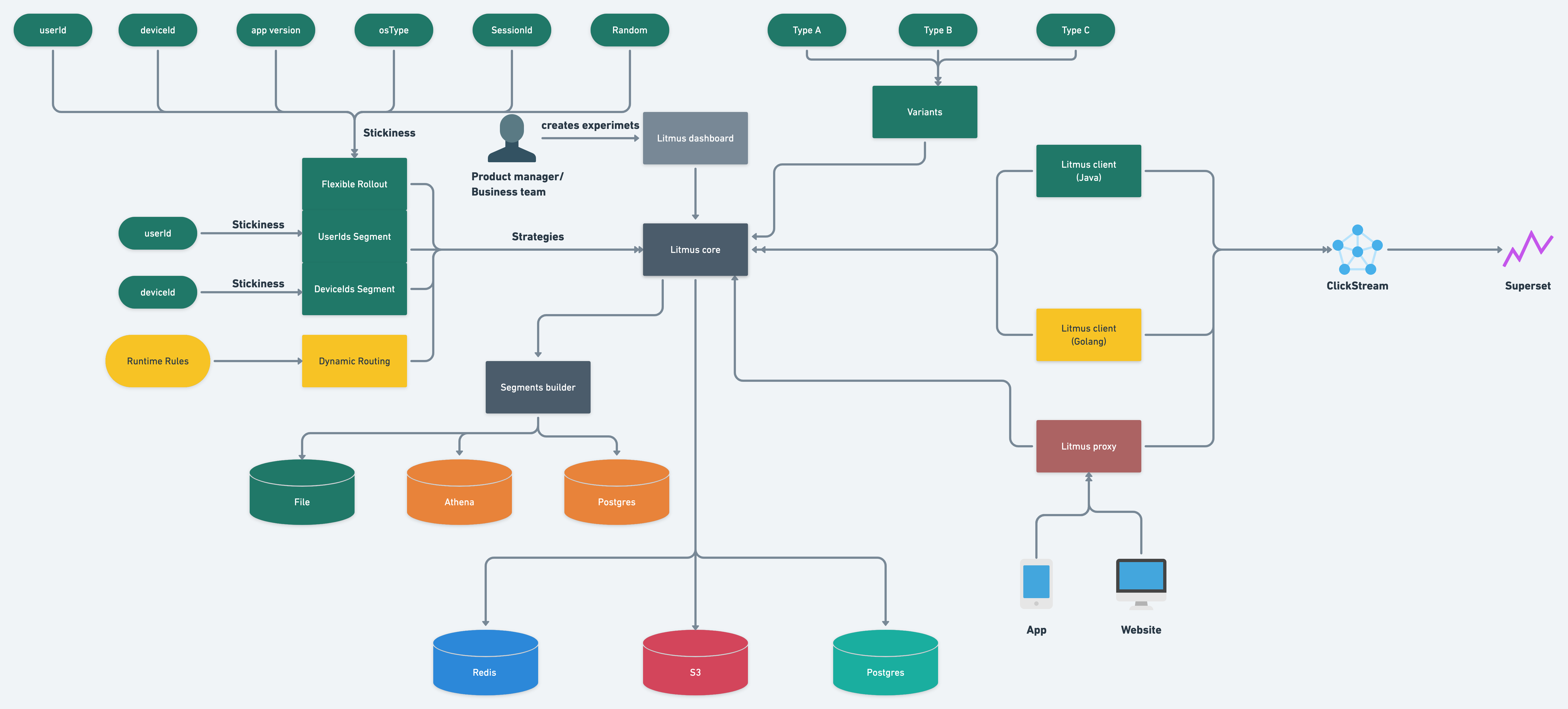
Litmus - an A/B testing(Split) framework at Navi
Litmus, is an A/B testing platform created by LOS team. It can be used for running experiments, feature toggle, configuration managements in microservices-based distributed systems:
- Feature experimentation
- Experiment analysis
- Feature toggle
- Product optimization/improvements
Architecture
Get Involved
Litmus is an open source project with open governance. We welcome contributions from the Navi community, and we’d love your help to improve and extend the project. Here are some ideas for how to get involved. Many of them don’t even require any coding.
Contributing
See CONTRIBUTING.
Related Repositories
Documentation
- Code walk through: https://drive.google.com/file/d/1oKLPnfQXzDOSQNe8l95fBgxAh_ViJI1L/view?usp=sharing
- Source: https://github.cmd.navi-tech.in/medici/litmus
Maintainers
Below are the official maintainers of the Litmus project.
Get in Touch
Have questions, suggestions, bug reports? Reach the project community via these channels:
- Slack chat room
- GitHub issues
Description
Languages
Java
100%
